
Agentic AI is one of the most exciting shifts in technology today. Instead of just responding to prompts, AI agents can plan, reason, and act — booking appointments, processing data, running workflows, even coordinating with other agents. Companies are rushing to adopt this approach because it boosts productivity, lowers costs, and frees people for more creative work.
But here’s the challenge: building these systems is hard. It requires strong coding skills. Developers often need to master programming fundamentals, APIs, and integrations to stitch together an agentic system. While coding provides maximum flexibility, it also demands time, effort, and expertise, creating a barrier for entrepreneurs, domain experts, and innovators who don’t come from a technical background.
Now imagine the alternative:
➡️ What if you could build a working prototype in hours or days, without writing a single line of code?
That’s the gap no‑code platforms are trying to close. They allow you to skip that heavy lift - making the process of building agentic AI fast, accessible, and experiment‑friendly.
There are many no-code tools out there, but n8n stands apart — especially for agentic AI. It’s the rare open-source workflow automation platform that lets you build powerful systems using a visual interface, while still allowing you to write code when needed.
Despite its flexibility and enterprise-grade features, n8n is surprisingly beginner-friendly. You get the ease of drag-and-drop logic, plus the freedom to self-host and customize deeply — a rare combination.
The name n8n (pronounced n-eight-n) comes from “nodemation”:
It’s become a go-to platform for teams of all kinds:
In short: n8n is the bridge between the promise of agentic AI and the reality of building it.
n8n is a visual workflow builder. You just drag nodes onto a canvas, connect them, and hit run. It’s like building a logic diagram that actually executes.
Each node handles a task: receiving input, calling an API, generating text with an LLM, sending an email, storing data. Need more control? Add a code node and write custom JavaScript or Python.
You can often go from idea to prototype in minutes or hours, not days.
Let’s take a quick look at the core building blocks.
Think of n8n as a construction kit for automation. Every workflow you create is built from just a few simple parts working together:
In practice, you drag nodes onto a canvas, link them with edges, and data flows through the chain step by step. Nodes can be built-in (shipped with n8n) or installed from the community. Some nodes are for actions, some for logic or data transformation, and some for integrating AI models — but they all behave the same way on the canvas.
For advanced needs, you can insert a Code node and write JavaScript or Python without leaving the visual workflow. This gives you the flexibility of a programming environment inside a drag‑and‑drop interface.
That’s all you need to know to start: triggers begin the flow, nodes do the work, edges pass the data, and workflows tie it all together.
n8n includes a wide variety of nodes to handle everything from APIs to AI. Here are the main categories you'll work with:
These nodes start a workflow — whether it's a manual button click, a scheduled time, a webhook call, a received email, a form submission, or a chat message. Every workflow begins with at least one trigger.
Action nodes do something — send an email, post a message to Discord, create a record in Notion, or make an HTTP request to any API. They’re the building blocks for connecting with external tools and services.
These nodes help you manipulate data or control flow within the workflow. You’ll use them for things like filtering content, formatting dates, merging branches, setting conditions, or adding delays.
AI nodes let you bring language models into your workflows — for tasks like summarizing, classifying, generating responses, or orchestrating agent behavior. You can plug into models like OpenAI, Anthropic, or Google Gemini, or use n8n's built-in AI Agent node to plan and act.
Use this when you need custom logic or processing that isn’t covered by built-in nodes. Write JavaScript or Python directly in the workflow — great for quick transforms, fallback logic, or calling a less-common API.
Sometimes, automation needs a human decision — like approving a task or reviewing a message. These nodes pause the workflow and wait for input from a person before continuing.
n8n also includes other specialized node types — for file handling, database access, image editing, sub-workflows, testing, compression, and more. You can even create or install custom nodes from the community.
Explore the full list of nodes in the official n8n documentation.
Now that you’ve seen how workflows are structured and what kinds of nodes you can use, it’s time to get n8n up and running.
The good news? You have options. Whether you're just exploring or gearing up for production, n8n gives you flexible ways to get started quickly.
The fastest way to get started is with n8n Cloud, the hosted version managed by the n8n team. No setup, no servers — just sign up and start building.
👉 Head to n8n.io and create a free account to get started in minutes.
If you want more control over how and where n8n runs, you can self-host it on your machine or server.
Options include:
Self-hosting is ideal if you need data privacy, custom integrations, or want to run n8n behind your own authentication systems.
👉 For instructions, see the self-hosting guide in the docs.
Most workflows require connecting to external tools — Gmail, Notion, OpenAI, etc. When you add a node that talks to one of these services, n8n will prompt you to set up credentials (like an API key or OAuth token). These are securely stored and can be reused across workflows.
Once you're set up, you're ready to build your first workflow — and we’ll do that next.
Now let’s build something real with n8n. We’ll walk through two simple but powerful workflows that use language models to reason, respond, and adapt. You’ll go from “hello world” to a logic-driven assistant in minutes.
Our warm-up is the simplest possible agentic workflow: you send a message, an AI responds. This is the core pattern of agentic behavior:
trigger → reasoning → output.
Let's look at each node of this workflow:
This is the chat trigger node.

This takes user message as an input and passes on that message to the next node as output.
This is the AI Agent node which is the main agentic component of our workflow.

Below is the the AI agent node with OpenAI chat model attached to it.

Here's a complete walkthrough of how to build your first agentic workflow in n8n:

It is the helpful assistant in the form of LLM. This node takes the message from the chat trigger and gives it to an LLM to get a response. The response is then returned through this AI Agent node as an output. This node can connect to:
👉 That’s your first agentic workflow! It’s minimal, but it introduces the three key ideas: trigger → AI processing → response.
Now let’s build something a bit more practical: a mini agent that reads customer reviews, evaluates sentiment, and reacts accordingly.
Scenario:
A user submits feedback on your product. If it’s positive, they get a “thank you” email. If negative, you ask for improvement suggestions. This shows how AI and logic work together.
email (their email address)review (their product review)positive.Here is the complete workflow:

You’ve just built a basic agentic workflow—the AI interprets user text, and the workflow branches logically, just like a human assistant would.
{{ $json.email }}.These two workflows teach you the most essential patterns in agentic AI:
In a few steps, you’ve created systems that act based on user input, make decisions with AI, and send personalized responses — no backend code required.
Up next, let's look at n8n templates to help you go further, faster.
Once you're comfortable building simple workflows, you don’t always have to start from scratch. n8n has a growing library of community-contributed templates — prebuilt workflows for common use cases like sending automated emails, summarizing documents, querying APIs, or even building full RAG agents.
Templates are great for:
Here are two examples of useful templates to get you started:
IT Ops of an organization can automate the process of onboarding new employees using this n8n workflow.

Sales department of an organization can generate customer insights from reviews using the n8n workflow shown below.

You can browse the full gallery of templates at n8n.io/workflows.
Just remember: start simple, then use templates to go further.
Now that you’ve seen the basic workflows and templates, let’s look at what a more advanced, real-world workflow feels like.
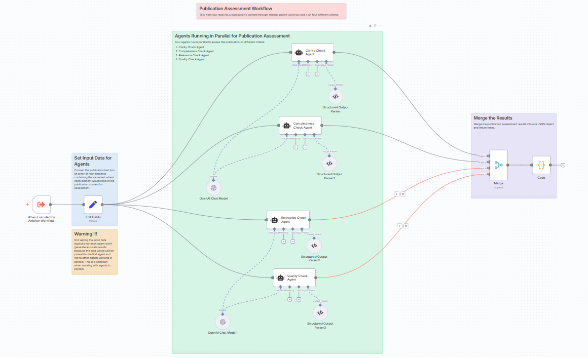
On the Ready Tensor platform, we use an AI-powered publication assessment tool to evaluate articles — whether they’re tutorials, solution guides, research writeups, or technical blogs. The tool analyzes each submission based on its type, scores it across key criteria, and suggests improvements.
To automate this process, we built a workflow in n8n.
The workflow sends a publication through multiple specialized AI agents — one for clarity, one for completeness, another for relevance, and one for overall quality. Each agent returns a structured JSON score with an explanation.
A Code node then merges those results into a final assessment — highlighting strengths and areas for improvement.
🎥 Watch the video below to see this system in action:
Here are the workflows described in the video at a glance.
Main Workflow

Publication Assessment Sub-Workflow

The beauty of this workflow is that it makes the review process:
It’s a great example of what agentic automation looks like in production: multiple reasoning steps, intelligent decision-making, and zero backend code. And n8n handles it all with drag-and-drop workflows.
Once you’ve built your first few workflows, you’ll start to see how powerful n8n really is. It’s not just for simple automations — it can support complex, modular, production-grade systems.
Here are a few capabilities to explore as you level up:
Design workflows that branch, merge, or run in parallel. Instead of one long flow, you can split responsibilities: one path summarizes a query, another logs it, another retrieves data.
Use sub-workflows like functions — for shared tasks like authentication, logging, or AI calls. This keeps things clean and reusable.
Pull data from external sources (weather, CRMs, financial feeds), process it with AI, and send results to Slack, Notion, Airtable, or anywhere else.
Build workflows that retry, wait, or branch on failure. Use these tools to build resilient automations that handle real-world edge cases.
n8n includes execution history, test inputs, and inline documentation tools to help you understand and improve your workflows as they grow.
As your automations grow, it’s easy for things to get messy. The key is to design with modularity in mind from the start.
Think in Blocks, Not Blobs
One powerful pattern is to build with vertical AI agents — small, focused components like “summarize,” “classify,” or “extract.” You can combine these into larger flows using:
It’s like building with Lego: use the same blocks in new arrangements. The more modular your system, the easier it is to debug, scale, and reuse.
A modular mindset keeps your automations maintainable today and scalable tomorrow. Instead of brittle experiments, you’ll be designing workflows that last.
n8n hits a sweet spot: it’s fast enough for prototypes, flexible enough for real systems, and accessible to both developers and non-developers. But like any tool, it has limits — and knowing when it’s the right fit (and when it’s not) will help you make better decisions as your projects grow.
If you're looking to build quickly, automate across services, or experiment with agentic workflows, n8n is a great place to start. You can spin up logic in minutes, test ideas without scaffolding infrastructure, and combine AI, APIs, and logic visually — all while having the option to drop into code when needed.
It's especially strong when:
As workflows grow in complexity — especially with long-lived agents, dynamic memory, or advanced orchestration — you may hit n8n’s ceiling. If you're building a production system that needs:
If your project is early-stage, exploratory, or operational (not productized), n8n will likely serve you well. As needs evolve, teams often start to migrate parts of their system — for example, moving agent logic to LangGraph while keeping orchestration in n8n.
Start where the friction is lowest. Build fast, learn fast — and when complexity demands it, scale into the right tools for the job.
n8n is more than just a no-code automation tool — it’s a launchpad for building real, agentic systems. You’ve seen how quickly you can go from idea to execution, and how modular design unlocks scale.
As you continue, you’ll find ways to:
Start small, iterate quickly, and keep your workflows modular. With the right mindset, you’ll go from quick experiments to production-grade intelligence — all without reinventing the wheel.