
SheGuard is an AI-driven personal safety advisor designed to provide personalized safety advice to women of various age groups. By utilizing the Llama-3.3-70b model, the system analyzes user-inputted safety situations and offers tailored safety tips, self-defense techniques, and resources, including relevant YouTube videos. The platform is designed to cater to a diverse user base, including toddlers, children, teenagers, young adults, and adults, empowering them with actionable guidance for real-life safety concerns. Deployed on Hugging Face Spaces via Gradio, SheGuard combines Chain-of-Thought reasoning for explainable results with age-specific filtering of resources, providing a holistic solution to situational safety challenges.

Women’s safety remains a critical global issue. They are at risk of violence both in public and private spheres, in and around the home, in neighbourhoods and at city level. Existing solutions, such as location-sharing services, emergency SOS applications, and general safety checklists, focus on reactive actions, but they frequently fall short of providing users with situational awareness and preventive measures before dangers become real. SheGuard addresses this gap by providing proactive, AI-driven safety guidance, empowering women to anticipate and mitigate risks before they escalate. It uses multimedia resources and large language models (LLMs) to provide customized safety protocols that alert users to possible dangers in advance, in contrast to traditional solutions that sound alarms after danger occurs.

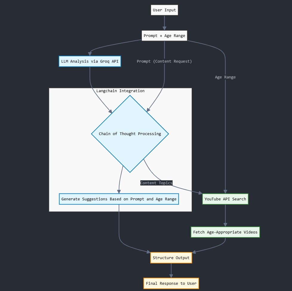
User provides a brief description of their situation and select their age range.
The input is analyzed using llama-3.3-70b model to generate safety advice tailored to the user’s age and scenario. Using langchain framework, the system utilizes the LLMChain to form prompts using Chain-of-Thought (CoT) reasoning. It guides the model to analyze each aspect of the situation systematically, resulting in more precise, practical, and context-driven safety recommendations.

The system utilizes the YouTube API to retrieve safety and self-defense videos relevant to the user's situation and age range. These videos are then presented as interactive links in the output, enabling users to learn self-defense techniques through visual demonstrations.

The system combines text-based advice with video links to create a comprehensive safety plan.
Different scenarios were evaluated across age groups (0-6, 7-13, 15-30, 30+) to examine the system's effectiveness in providing safety advice and self-defense techniques along with relevant YouTube videos that are contextually suitable for each group.
Various real-life situations were used to assess the quality of the generated safety advice. These included:
The language model provided precise, context-aware guidance for various age groups and effectively retrieved and displayed relevant YouTube links for the users. Below are snippets of various scenarios along with their corresponding outputs:
.png?Expires=1775451946&Key-Pair-Id=K2V2TN6YBJQHTG&Signature=lt~AfFIsDaX68UF~HY8p5F10NsFr7GDAsS3JtfxGjBmuTqRIMp6HfYliNKoIzcncIwrut-qhR1kRu~Xb9bZZ9EWI84D7YFUen3FuU911t7wRB643jOGl~cs~UNtryzK-cx6isCcnnPYNTwJxymL0ZhmghjH27Fr2WSGLXEgu5SS5DiGfoB~7epWJgIk4joBlw8MgNR86aAsuhuSgwPtnwfDW8HXA5f0wtQcTHlQjVUPwIbt7nfymXCaKiqkRagFN4Gx9cdbQYiTBgAtILctr0UuhTOvAm7Qah4OetGiuJpdkD7ZlvLxbZHK-~azQS689woAJXlgVZC1e9AbTOXrdhw__)
.png?Expires=1775451946&Key-Pair-Id=K2V2TN6YBJQHTG&Signature=Yp90tNr48UYbutWcswObT~SBYV5J~FoEUx45KvifxNgkvTZNSjOIkCLFziGtQDvvdhbvJBv5U1pncA7rtZeIm7zSc7J4-7YgktDbM35wzqfT8EMxpe1786WwKJnQ9exN6IbaixDuS1Cd254XI3UbELGMu6pe2LEBoi3NRwi9~7vmBTOyvjV5MsBu600eNx98kY0IW38qa54ulY-Slz1s85o40xFW8V~Tz7N-o82yupXbAgDF4wEhP68ikBtHZU-TCmXeH6Is0wKHvWT8D0sXqU3fx1AywBYz-ERA7ELpFBPkeDb2tqyp25QwQyqzFLst34Ao7aOehhI2uwgfQMS7XQ__)
.png?Expires=1775451946&Key-Pair-Id=K2V2TN6YBJQHTG&Signature=cHTcfj-0SsSh49PYJTVIUHePKmFya9HhqEMjyilhGbF56kFx3vqzzLNhovQG8Cc8hYXVGJa60G-IxEoKp8kCdj30cF7v7jmoy21uMYkegCArIc0sXmd~1vcp1MNib-3WzFkQou0OAd03JsUeGVQEJfqKEOy7Uqnie9Iy346zK6wQdj53MtipS--N4FtzWER4daP2jZeiztXjONxWpB2mQShr0OVAQqfJw1PfIWLbwmdl0Oq5Gez21eo6A-trLtIBhXl81ByDzLSPGPaOS~FsVuPJdNa-jnojzWhkHbPbj7Ggp~BgA7PrxBnmsfjWqwyeuwVLThdzw3tf3YjITrlhHg__)
.png?Expires=1775451946&Key-Pair-Id=K2V2TN6YBJQHTG&Signature=tzdTeRMv57ToTTqb21BUVxFz5TO1KlfKik3LQms1kuV4wRU2NRI79wdm1hbMbjHMhZB4fYB048VqPTVQVv46I2i0cDIgiOkQkWlbrnDHdVgiYfUDAiPhUIhkcCfDaH89QGAPDvflf-DIJt1uxnhqIqwbZRkAjkgQWB8HqJ-GkfnYbnzrR2wSiRaJJV5-FySJL24JWPjyYkvCA1VNy~Tc9ljfccBii4qeOu0kVKokwNiGpnIiiSZGEVCQmDYrR~jQbLIeHbay5~yCShfp~KS6~M~9CuRHN7gI1ngPh3vZ4jNfxL7L41tPNVx-FcbZYSq9~uf9LCbhyRrVjim5nJ3QKw__)
The SheGuard Personal Safety Advisor is an essential tool for equipping women with the knowledge and resources they need to stay safe in a variety of circumstances. By utilizing AI and incorporating video materials, it provides age-appropriate, individualized safety advice for women. It is poised to redefine the way women approach safety, making it a necessary companion for a safer, more secure world.
Further implementing a feedback loop would significantly enhance the system's accuracy and effectiveness. This loop would allow users to provide real-time feedback on the safety tips and self-defense techniques they receive, enabling the system to learn from user experiences and improve over time.