.png?Expires=1774898736&Key-Pair-Id=K2V2TN6YBJQHTG&Signature=qV8F2IF3T9FrqRnos0EynQz7nS0huaFim1Gy99aiYpr2H~5t39fPRycFunJFu5QrwhFwzc0exNMpbvZ09-7cLuakUWwNdNkQLsMZOGJLGZigTvZJuZ43sBeZEkDi3pGP0s9inq8aq3WRkZ6p97pk0ihBRbF8wbAzvmfbXFcWvEQFdpX6JoLwZw2kjKkj0mwYTIOG8ulUmRpE7UNgPivs-bpTgKzdND6NACSTprvz6ICOjHSYteSUYi1zTeHydVlm1NIsmCq2jF9oMBsNgAtKNOIRC7GwsRp0VYv2byUn~shYXSpnI7TI38E9HoS8uUIFOKCUagZvOVNU-qgfW0KQEw__)
As a business leader, you've probably heard a lot about AI agents, autonomous systems designed to enhance customer support, streamline workflows, analyse data, and support your teams. The benefits are enticing: improved efficiency, lower costs, and enhanced customer experiences.
However, there's a catch: not every AI framework is suitable for every situation. Choosing the wrong one can waste your budget, delay your projects, and frustrate your team. With new frameworks emerging regularly, navigating this complex landscape can feel overwhelming.
In this guide, we'll cut through the noise and help you make informed decisions about building AI agents for your business. We'll focus on what matters most: your team's capabilities, your budget constraints, and your actual business needs, not just the technical hype.

Before diving into specific frameworks or tools, you need clarity on three fundamental questions:
Do we have the technical talent in-house, or will we need to hire?
What's our realistic budget, not just for software, but for people and infrastructure?
What business problem are we actually solving?
Let's break down how to answer these questions systematically.
The most critical decision you'll make is whether to go with a no-code platform or a code-based framework. This isn't about what sounds more impressive; it's about matching your team's actual capabilities to the tool.

If No: Go with No-Code Platforms
If your team includes business analysts, operations managers, marketers, or other non-technical professionals, don't require them to learn programming. Modern no-code tools are powerful enough to build sophisticated agents without writing code.
Popular no-code options: n8n, Zapier, Copilot Studio, Voiceflow, Botpress, ChatFuel
What this means for you as a leader:
If Yes → Explore Code-Based Frameworks.
If you already have developers, especially Python, JavaScript, or Java developers, you can leverage code-based frameworks that give you complete control and customisation.
Popular coding frameworks: LangChain, CrewAI, LangGraph, AutoGen, Semantic Kernel, LlamaIndex
What this means for you as a leader:
Budget conversations about AI agents often focus only on software licensing, and that's a mistake. You need to account for the full cost of ownership.
No-code platforms typically operate on freemium or subscription models. Here's what to watch for:
Free tiers: Tools like n8n and Pipedream offer free or open-source versions, which are great for prototyping. However, as you scale, you'll hit limits on executions, integrations, or team seats.
Paid tiers: Platforms such as Zapier, Copilot Studio, and Voiceflow charge monthly fees that scale with usage. For example, Zapier charges
You should also watch out for some hidden fees. Fees like integration fees, data storage, API calls to LLMs (like OpenAI or Anthropic), and support packages can add up quickly, so you have to also watch out for these.
Code-based frameworks are usually free and open-source (LangChain, CrewAI, AutoGen), but your real costs are in people and infrastructure:
Developer salaries: AI-focused developers command premium rates. Expect
Development time: Building a production-ready agent can take 2–6 months, depending on complexity. That's salary cost multiplied by timeline.
Infrastructure costs: Once built, you'll need hosting (AWS, Azure, GCP), monitoring tools, and database storage. For a moderately complex agent handling thousands of requests daily, expect
Ongoing maintenance: AI agents aren't "set it and forget it." They require monitoring, updates, and optimisation as your business needs evolve.
As a business leader, here is what you have to ask yourself:
Can we afford 3–6 months of developer time upfront, or do we need something running in weeks?
Are we prepared for ongoing costs, or do we need predictable monthly pricing?
Do we have internal resources to manage infrastructure, or should a platform handle that?
These answers will help you decide whether to invest in no-code agility or code-based control.
Not every framework is built for every job. Some excel at conversational AI, others at data analysis, and still others at workflow automation. Choosing the wrong tool for your use case is like using a screwdriver to hammer a nail; it might work, but it'll be painful. Below, we will outline where each of the tools we mentioned earlier fits.

Your organisation's size and structure should influence your framework choice, and here is how
Small Business or Startup (1–20 people): As a small business or startup, your primary focus should be on speed, low cost, and the flexibility to pivot quickly. At this stage, it's more important to validate ideas than to build complex, fully custom systems. Your best approach is to use no-code platforms or lightweight code frameworks such as Zapier, n8n, or simple LangChain implementations. These tools allow you to build and test ideas rapidly without needing a dedicated AI development team. Since governance overhead can slow progress, keep it minimal: focus on delivering a functional solution, collect user feedback, and iterate.
Mid-Market Company (20–500 people): For mid-sized companies, the focus shifts to scalability, system integration, and moderate customisation. You likely have some technical expertise on your team, but resources remain limited compared to those of large enterprises. The best approach is a hybrid model: use no-code platforms for simpler use cases, such as workflow automation or basic chatbots, and code-based frameworks for more complex, high-value projects, such as advanced data analysis or multi-system integration. Governance should be moderate, establish clear rules for who can build agents, how they are tested, and when they're deployed to production, ensuring consistency without stifling innovation.
Enterprise (500+ people): For large enterprises, priorities centre on security, compliance, scalability, and governance. The best approach is to adopt code-based frameworks with enterprise support, such as Semantic Kernel, SpringAI, LangChain4j, Google ADK, or AWS Strands. These frameworks provide the control, auditability, and integration capabilities required for large-scale, secure operations within enterprise infrastructure. Given the complexity and risk involved, governance must be robust, with formal approval processes, security reviews, compliance checks, and centralised monitoring in place to ensure AI systems align with corporate policies, data protection standards, and long-term strategic goals.
Don't choose an AI framework in isolation. Consider what your team already uses and select a framework. The table below should help you make the right decision based on your existing tech stack.

It's best always to choose tools that leverage your existing investments rather than forcing your team to learn entirely new platforms.
Here's the approach that works for most business leaders:
Phase 1: Validate with Prototypes (2–4 weeks)
Choose a small, well-defined use case
Build a lightweight prototype using the simplest tool that fits
Test with real users (internal team or select customers)
Measure concrete outcomes: time saved, tickets deflected, revenue impacted
Phase 2: Evaluate and Benchmark (1–2 weeks)
Assess: Did it actually solve the problem?
Measure: Speed, accuracy, cost per interaction, user satisfaction
Compare: Would a different tool/framework have worked better?
Phase 3: Scale or Pivot (Ongoing)
If successful: Invest in making it production-ready (better error handling, monitoring, security)
If unsuccessful: Quickly pivot to a different approach without having wasted months
Business leader tip: Don't get caught in "analysis paralysis." Select something reasonable based on the criteria above, test it quickly, and be prepared to adjust if needed.
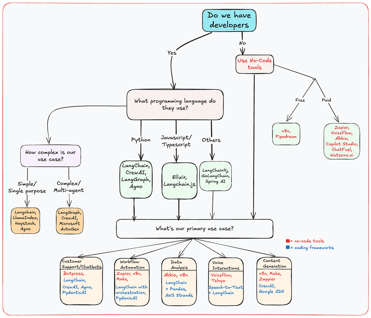
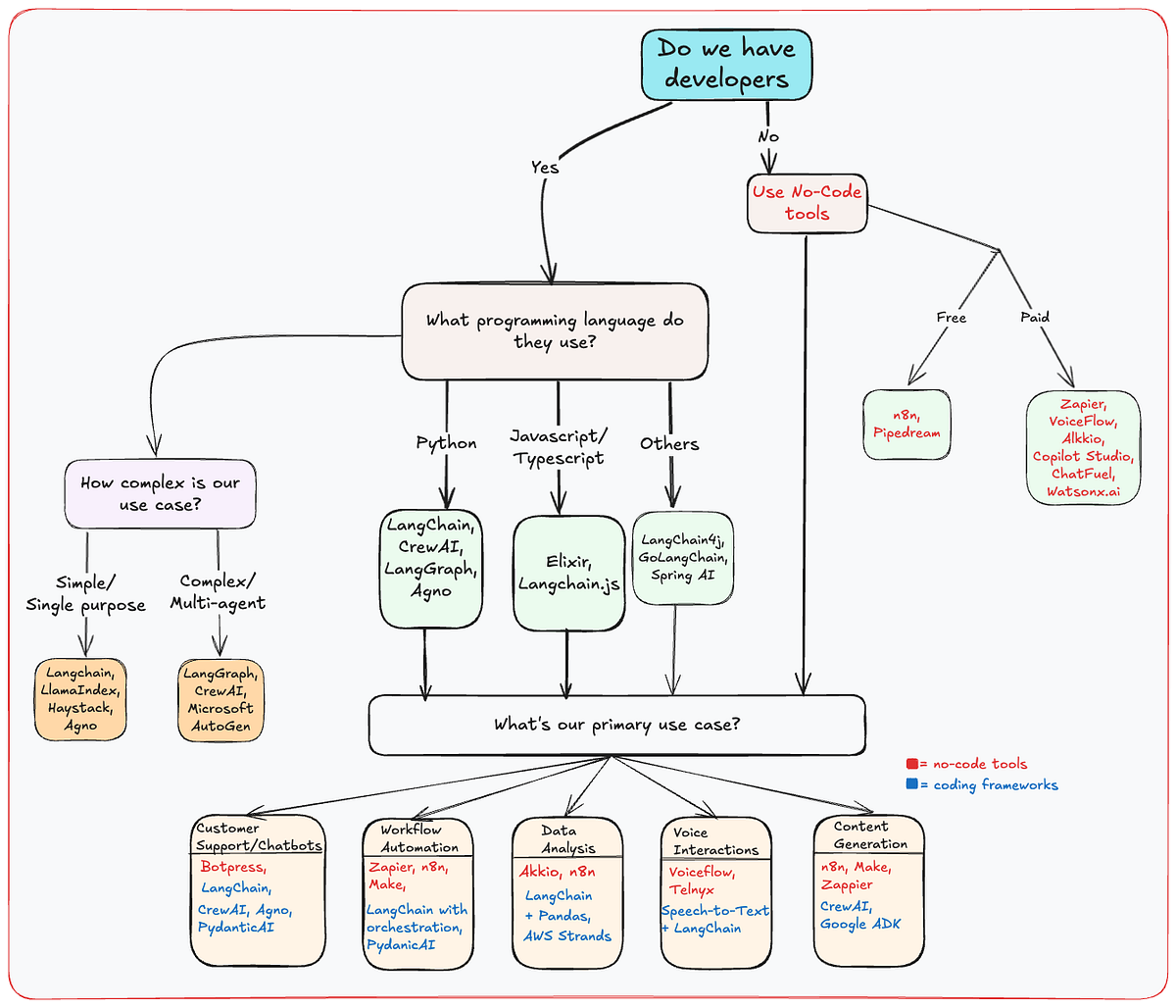
Now that we've covered all the key considerations, let's consolidate them into a simple, actionable plan. Below is a decision architecture we've created to help you make your choice more quickly and easily. Think of this as your visual roadmap. Start at the top and follow the path that best matches your situation to systematically narrow down your options.
This flowchart consolidates all the information we've discussed into a single decision tree. Instead of juggling all the factors in your head, you can follow the branches that apply to you.

Choosing based on hype, not fit. Just because everyone's talking about a framework doesn't mean it's right for your use case. Evaluate based on your specific needs.
Underestimating maintenance, AI agents aren't "set and forget." Budget for ongoing monitoring, updates, and optimisation.
Skipping the prototype phase. Going straight to a large-scale implementation without testing is risky. Start small, prove value, then scale.
Ignoring change management. Even the best AI agent will fail if your team doesn't adopt it. Invest in training and communication.
Over-engineering early. Don't build for every possible future scenario on day one. Build for today's problem, then iterate.
Choosing the proper AI framework isn't about finding the "best" tool in the abstract. It's about finding the right fit for your business: your team's capabilities, budget constraints, use case, and timeline.
The businesses that thrive with AI agents are those that progress thoughtfully yet swiftly, experimenting, learning, and adjusting rather than attempting perfection from the outset.
If you found this helpful, share your experiences and challenges. What framework are you considering, and what's holding you back?