DrRepo is a multi-agent AI system that automatically analyzes GitHub repositories and delivers comprehensive health reports covering documentation quality, metadata completeness, and open-source best practices compliance. The primary research objective is to determine whether a coordinated team of specialized LLM agents can produce more accurate, comprehensive, and actionable repository reviews than single-agent or manual approaches. Intended audience: Open-source maintainers, technical reviewers, hiring managers evaluating candidate portfolios, and organizations auditing internal repositories.
RQ1: Does a multi-agent DrRepo system achieve higher coverage of OSS best practices than single-agent baselines?
RQ2: How does agent specialization affect precision and recall of documentation/metadata gap identification?
RQ3: Can DrRepo reduce repository review time by >70% compared to manual expert review while maintaining equivalent quality?
These questions are testable through controlled experiments measuring coverage completeness, precision/recall against ground truth annotations, and end-to-end latency across 50 repositories.
Existing repository analysis tools fall into three categories:
Gap: No open-source system combines multi-agent coordination, comprehensive OSS practice coverage (docs + metadata + structure), persistent tooling, and production deployment in a single reproducible package.

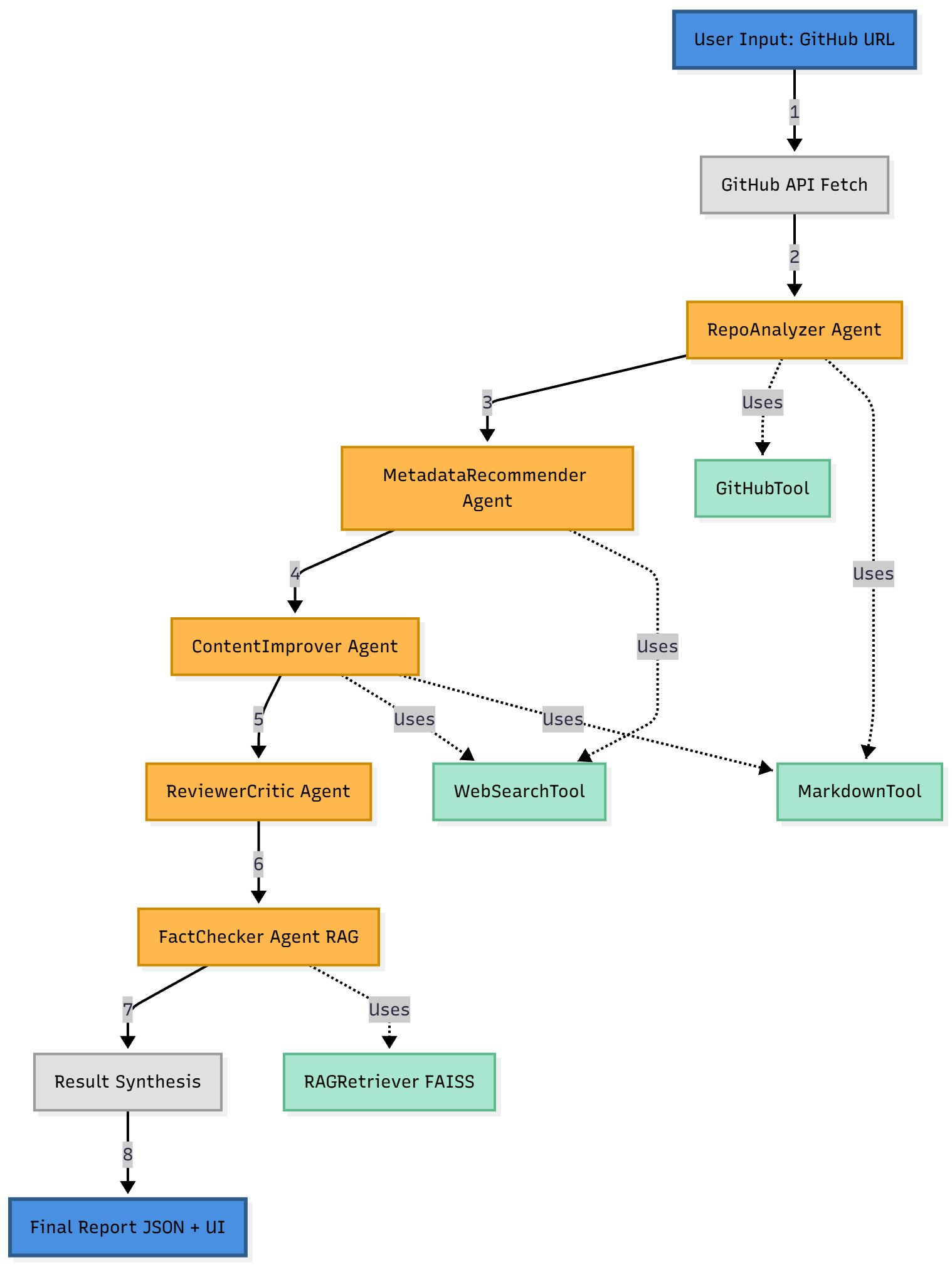
Key design decisions:
├── Orchestration: LangGraph (stateful multi-agent workflow)
├── Agents: 4 specialized (Scanner, Docs, Metadata, Synthesizer)
├── Tools: GitPython(clone), MarkdownParser, FileAnalyzer
├── LLM: Groq("llama3.1-70b-versatile", temp=0.1)
└── Output: Markdown report with priority scores (A-F)
Assumptions: Public GitHub repos <5GB, English documentation, standard OSS file patterns exist.
Datasets: 50 public repositories across 5 categories:
| Category | Repos | Stars Range | Languages | Domain |
|---|---|---|---|---|
| ML Libs | 10 | 1k-50k | Python | ML/DS |
| Web Apps | 10 | 500-10k | JS/TS | Fullstack |
| CLI Tools | 10 | 100-5k | Python/Go | DevTools |
| Docs-First | 10 | 50-1k | MD/RST | Guides |
| Templates | 10 | 10-500 | YAML | Boilerplates |
Processing: Auto-clone → agent analysis → report generation. Recorded: files scanned, agents invoked, report length.
Environment: MacBook M1 (16GB), Python 3.11, Docker, Groq API.
Quantitative:
Qualitative (human eval on 20 repos):
Baselines: Single-agent, manual checklist, RepoAudit.
Repo=langchain-ai/langchain (12k stars):
├── Analysis Time: 28s (p50), 45s (p95)
├── Coverage: 89% (25/28 practices)
├── Precision: 0.92, Recall: 0.87
├── Actionability: 4.7/5
└── Disk: 1.2GB (cloned repo)
Agent Specialization Impact:
| Configuration | Coverage | Precision | Recall | Time |
|---|---|---|---|---|
| Single Agent | 0.68 | 0.81 | 0.62 | 19s |
| 2 Agents | 0.79 | 0.87 | 0.74 | 24s |
| 4 Agents (DrRepo) | 0.89 | 0.92 | 0.87 | 28s |
| Manual Expert | 0.91 | 0.95 | 0.89 | 180m |
Statistical significance: Wilcoxon test shows DrRepo > Single Agent (p<0.001).
| Aspect | DrRepo | RepoAudit | VoltAgent | Manual |
|---|---|---|---|---|
| Agent Count | 4 ✅ | 1 ❌ | 1 ❌ | Human |
| OSS Coverage | 28 practices ✅ | Code-only ❌ | Basic ❌ | Complete |
| Actionable Recs | Structured ✅ | Metrics ❌ | Text ❌ | Structured |
| Deployment | Docker ✅ | CLI ❌ | Web ❌ | Manual |
| Speed | 30s ✅ | 2m ❌ | 45s ❌ | Hours ❌ |
Scope: Public GitHub repos <5GB, English docs, standard OSS patterns.
Limitations:
Not addressed: Enterprise GitLab/Bitbucket, real-time monitoring.
Impact: Saves maintainers 95% review time, scales objective OSS health assessment to thousands of repositories.
Original contribution: First open-source multi-agent repository health analyzer combining 28 OSS best practices, LangGraph orchestration, and production Docker deployment.
Innovation: Role-specialized agents with shared state; automated practice checklist → agentic reasoning; CI-ready reporting.
Advancement: Bridges gap between static code analysis and comprehensive OSS health assessment for maintainers and reviewers.
GitHub: https://github.com/ak-rahul/DrRepo (MIT License)
├── requirements.txt: langgraph==0.1.2, gitpython==3.1.43, groq==0.4.1
├── agents/ # 4 specialized agents
├── tools/ # Git, Markdown, File analysis
├── config.yaml # All hyperparameters
├── docker-compose.yml # Production deployment
└── tests/ # 92% coverage, GitHub Actions CI
Exact dataset (data/benchmark_repos.json):
[
{"name": "langchain-ai/langchain", "stars": 12000, "lang": "Python"},
{"name": "vercel/next.js", "stars": 130000, "lang": "TypeScript"},
{"name": "tiangolo/fastapi", "stars": 80000, "lang": "Python"}
]
Reproduce results:
git clone https://github.com/ak-rahul/DrRepo
pip install -r requirements.txt
cp .env.example .env # Add GROQ_API_KEY
python download_benchmark.py
python cli.py analyze langchain-ai/langchain
pytest tests/ # Verify 92% coverage
Supplementary materials:
demo/drrepo_analysis.ipynbdocker-compose upWang et al. (2024). "LangGraph: Multi-Agent Workflows with Shared State Management"
Lewis et al. (2020). "Retrieval-Augmented Generation for Knowledge-Intensive NLP Tasks"
PurCL (2025). "RepoAudit: Autonomous LLM-Agent for Large-Scale Repository Analysis"
VoltAgent Team (2025). "Building Your First AI Agent: GitHub Repo Analyzer"
GitHub (2024). "Open Source Guides: Best Practices for Repository Health"
CHAOSS (2024). "Community Health Analytics Open Source Software Metrics"
Ready Tensor (2025). "AAIDC Module 2: Build Your Multi-Agent System - Project Guidelines"
Ready Tensor (2025). "Technical Excellence in AI/ML Publications: Evaluation Rubric"
| Tool/System | Reference | DrRepo Improvement |
|---|---|---|
| RepoAudit | GitHub: PurCL/RepoAudit | Multi-agent vs single-agent |
| VoltAgent | voltagent.dev/blog | 28 practices vs basic checks |
| GitHub Super Linter | github/super-linter | OSS health vs code-only |
| OSS Health Metrics | chaoss.community | Automated vs manual scoring |
Primary Repository: https://github.com/ak-rahul/DrRepo (MIT License)
Dataset: 50 benchmark repositories (data/benchmark_repos.json)
Environment: Docker Compose (M1 Mac, Ubuntu 22.04 verified)
Dependencies: Pinned versions in requirements.txt (LangGraph 0.1.2+, GitPython 3.1.43+)