CareerPath AI is a fully orchestrated 4-agent system that transforms a user’s current role, skills, and target role into a complete career-transition plan. It performs skill-gap analysis, generates interview preparation materials, builds a personalized 12-week learning roadmap, and provides improvement feedback. The system uses LangGraph for orchestration, Groq’s Llama-3.3-70B for reasoning, and multiple custom tools for course recommendations, timeline estimation, and skill evaluation.
CareerPath AI is a multi-agent career-development assistant that produces structured and actionable career roadmaps. Instead of relying on a single LLM prompt, the system uses four cooperating agents—Role Analyzer, Interview Preparer, Learning Path Creator, and Feedback Analyzer—each performing a specialized stage of reasoning.
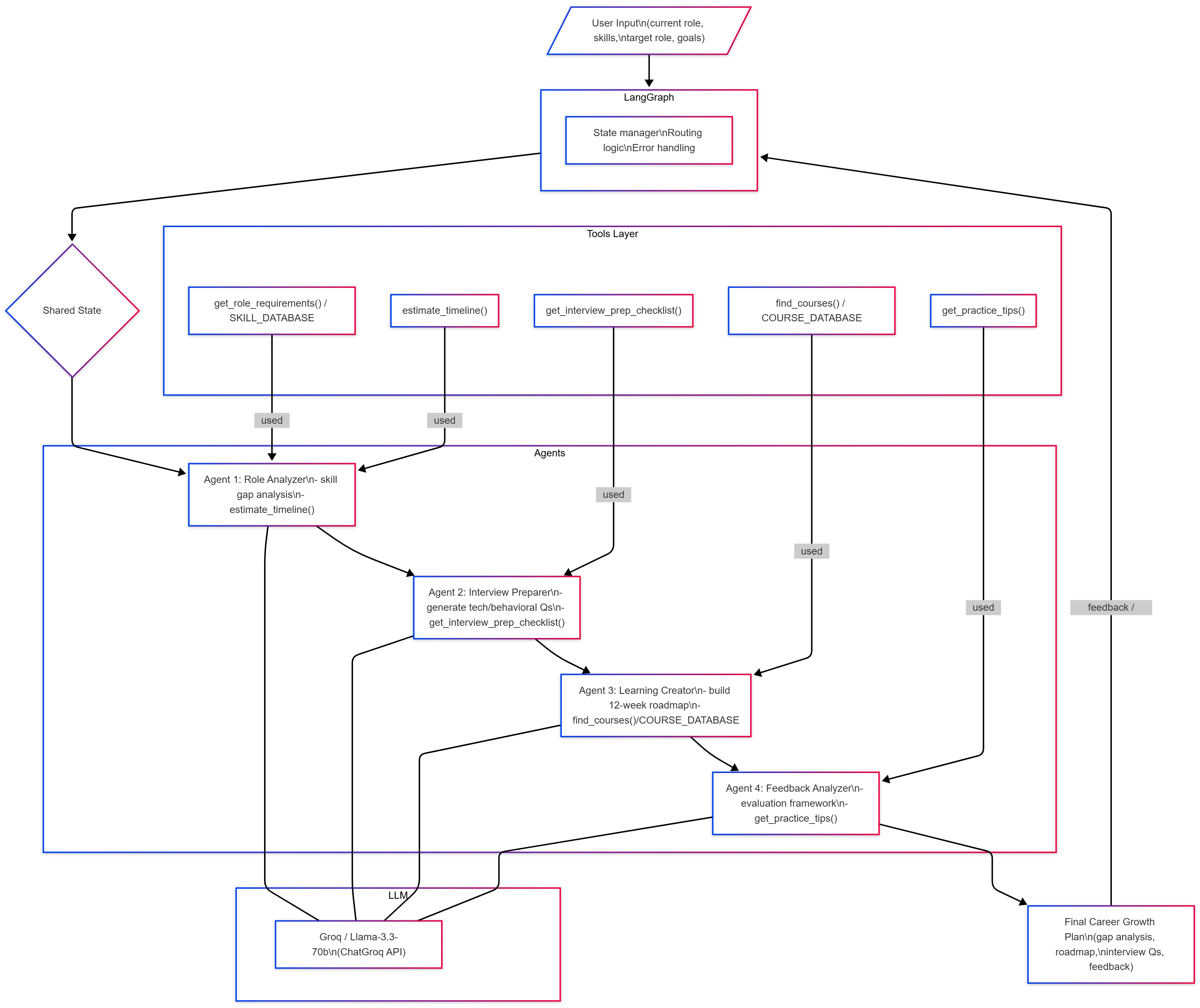
LangGraph provides sequential execution, shared state management, and deterministic orchestration. A custom tools layer supports course lookups, skill taxonomies, timeline estimation, interview-prep checklists, and practice suggestions, ensuring outputs are consistent, grounded, and reproducible.
The system delivers:
This project demonstrates practical agentic AI engineering aligned with ReadyTensor’s Module-2 requirements.
CareerPath AI guides users through job transitions by combining structured agent reasoning, workflow orchestration, and tool-assisted decision-making. The system accepts three inputs—current role, skillset, and target role—and produces a comprehensive career-growth plan. It reflects modern agentic design principles: modular architecture, state-based orchestration, deterministic LLM calls, and reproducible tool usage.
CareerPath AI is built around four cooperating agents coordinated through LangGraph. A shared state object ensures information flows predictably between agents.
Evaluates the user’s current skills versus target role requirements. Identifies critical gaps and timelines using get_role_requirements() and estimate_timeline().
Generates structured technical, behavioral, and situational interview questions using the get_interview_prep_checklist() tool.
Constructs a detailed 12-week upskilling roadmap using curated learning resources via find_courses() and COURSE_DATABASE.
Produces improvement strategies, common pitfalls, competency evaluation criteria, and practice suggestions using get_practice_tips().
LangGraph manages:
Agent pipeline:
Role Analysis → Interview Prep → Learning Path → Feedback → Final Output
Tools used include:
All agent reasoning is driven by Groq Llama-3.3-70B Versatile, ensuring fast, high-quality output with structured prompt templates for consistency.
.env.example and requirementsCareerPath AI is ideal for:
The GitHub repository includes:
full_system_v2.py)langgraph_orchestrator.py)example_scenarios.py)tools_enhanced.py)simple_demo.py, full_system.py)requirements.txt and .env.exampleREADME.md with full setup instructionsEverything required for end-to-end replication is provided.
This project is maintained as part of the ReadyTensor Agentic AI Developer Certification Program and is intended as an educational and reference implementation of a multi-agent system.
License:
The project is released under the MIT License, allowing free use, modification, and distribution with proper attribution. Full license text is available in the repository.
The system was evaluated using scenario-based functional testing focused on correctness, determinism, and orchestration reliability rather than traditional ML benchmarks.
Evaluation Methodology:
example_scenarios.py.Observed Metrics:
Orchestrator success rate: 100% (4/4 agent steps completed per run)
Runtime stability: No runtime exceptions observed across tested scenarios
Output completeness: All runs consistently produced:
Baseline Comparison:
Compared to a single-prompt LLM approach, the multi-agent architecture demonstrated:
This confirms that the multi-agent, tool-assisted approach provides greater reliability and clarity than a monolithic LLM prompt.
Agents in CareerPath AI communicate indirectly through a shared state object managed by the LangGraph orchestrator. There is no direct agent-to-agent messaging; instead, each agent reads from and writes to well-defined state keys.
State Flow Overview:
The LangGraph orchestrator enforces execution order, manages state updates, and ensures deterministic task handoff between agents. This design minimizes coupling between agents while maintaining clarity, debuggability, and predictable behavior.
This publication includes five supporting screenshots:





These files visually demonstrate the system’s architecture, execution flow, and tool integration.
CareerPath AI showcases a complete, production-grade multi-agent architecture using LangGraph, custom tools, and structured LLM reasoning. It delivers a comprehensive, actionable career-transition plan and reflects strong engineering practices in agentic AI design, tool integration, and workflow orchestration. This work fully aligns with Module-2 requirements of the ReadyTensor Agentic AI Developer Certification Program.