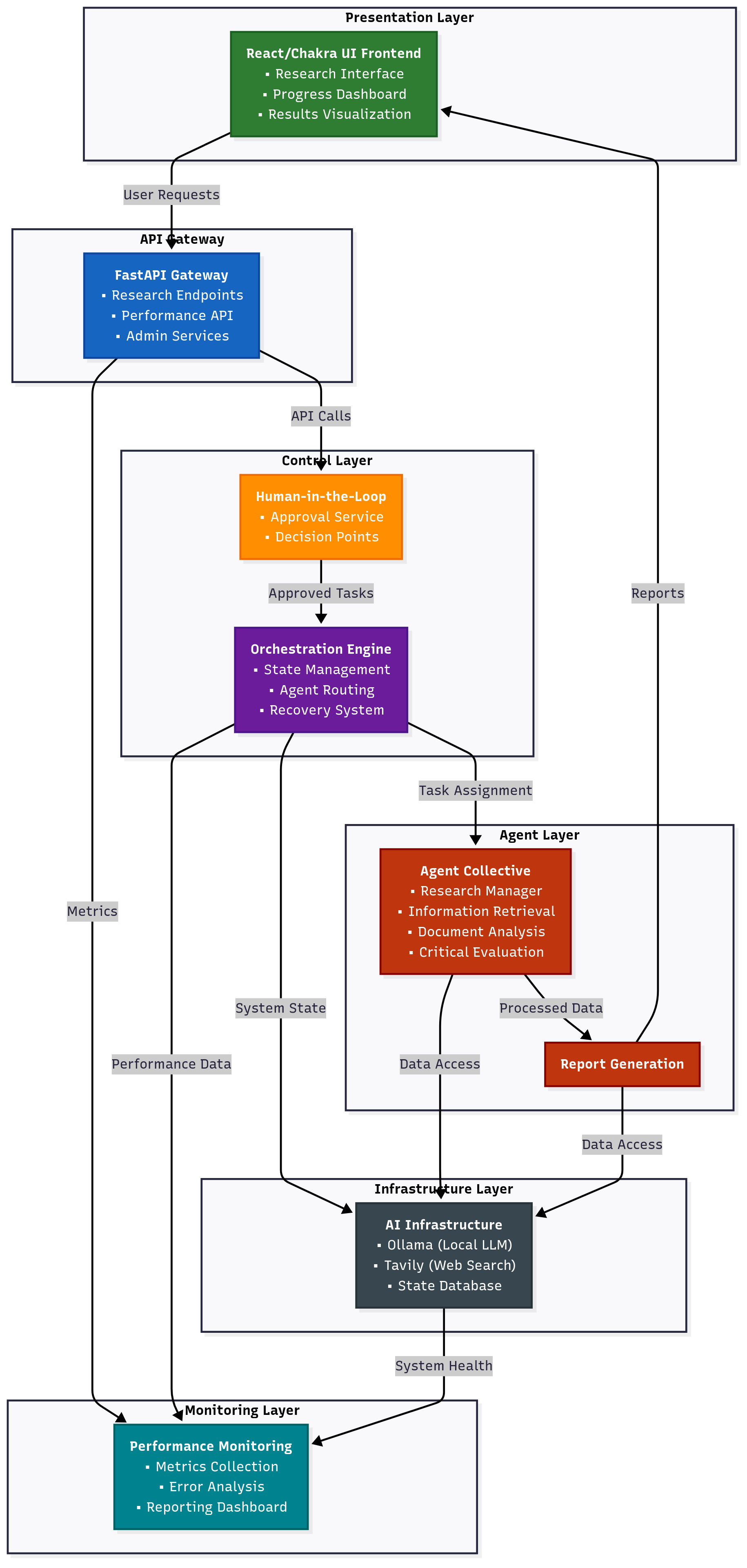
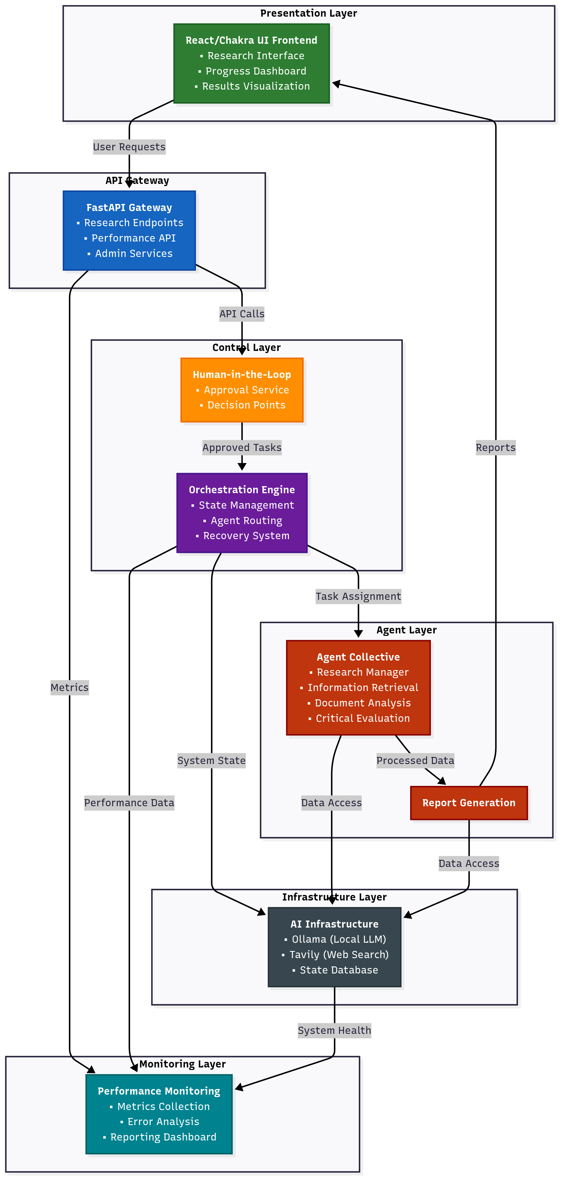
Cerebral Collective represents a breakthrough in automated research intelligence, employing a sophisticated multi-agent architecture to conduct comprehensive academic and professional research. This platform orchestrates five specialized AI agents that collaborate seamlessly to transform complex research questions into well-structured, citation-rich reports. Built on modern microservices architecture with local LLM inference capabilities, Cerebral Collective ensures privacy while delivering enterprise-grade research automation with comprehensive human oversight and performance tracking.
In our information-rich world, conducting thorough research requires synthesizing vast amounts of data from multiple sources, evaluating credibility, identifying gaps, and presenting findings coherently. Traditional research methods are time-intensive and prone to human bias, while existing AI tools often lack the depth and rigor required for professional research.
Cerebral Collective addresses these challenges through collaborative intelligence - a system where specialized AI agents work in concert, each contributing their unique expertise to create research outputs that exceed what any single agent could produce alone.
Rather than relying on a single large model, our platform demonstrates how emergent intelligence arises from the interaction of specialized agents, creating a research capability that is greater than the sum of its parts.

The platform is built on four foundational design principles. Modularity ensures that each agent is an independent, self-contained unit with clearly defined responsibilities and role-based tool restrictions, enabling easy maintenance and extensibility. Human Oversight provides comprehensive human-in-the-loop integration with approval workflows for critical decisions, controversial evaluations, and report generation. Performance Transparency includes built-in metrics tracking systems that monitor agent performance, tool usage, error rates, and provide detailed analytics. Resilience encompasses comprehensive error handling, fallback mechanisms, and stall detection to ensure the system continues operating even when individual components fail.
The architecture also prioritizes privacy through local LLM inference via Ollama, ensuring sensitive research data never leaves your infrastructure while maintaining the advanced AI capabilities necessary for sophisticated research tasks.
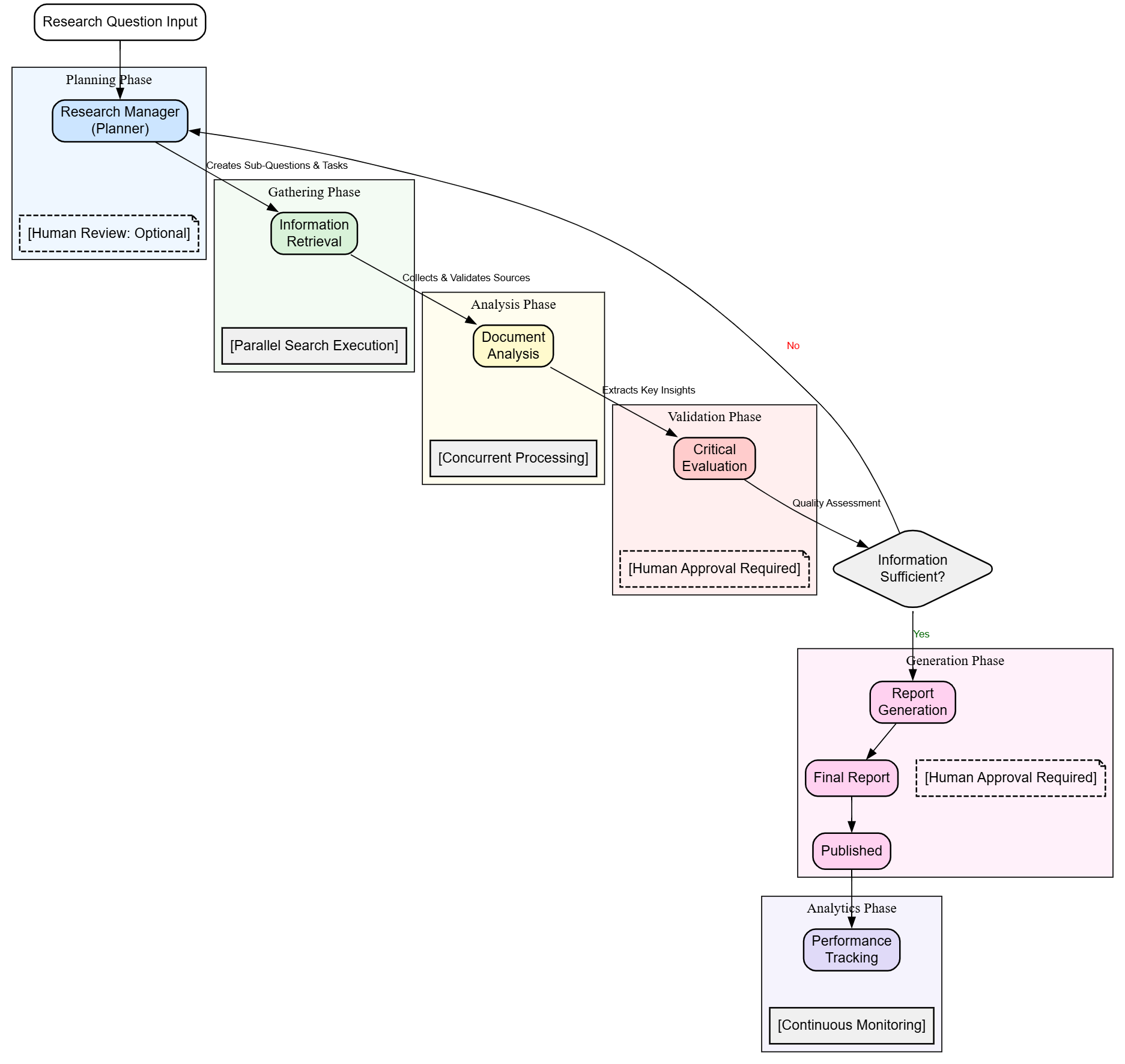
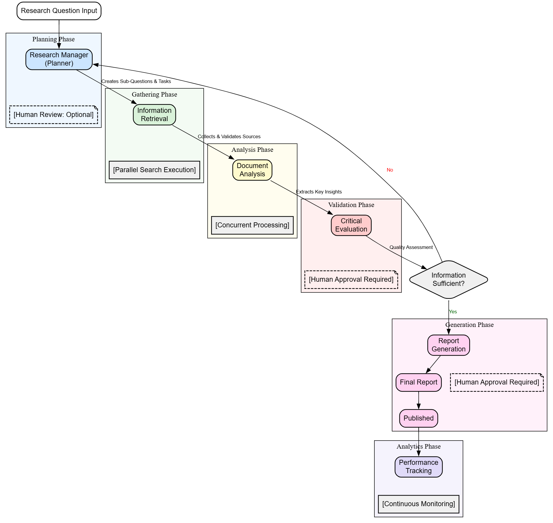
Role: Master coordinator and strategic planner
Tool Access: Full orchestration capabilities, state management, workflow planning
The Research Manager Agent serves as the strategic brain of the entire system, handling research decomposition by breaking complex questions into 3-5 manageable sub-questions using advanced prompt engineering. It manages workflow planning through creating task dependency graphs with priority ordering, ensuring optimal research progression. Quality synthesis combines findings from all agents into coherent final reports, while recovery management handles system failures and implements fallback strategies to maintain research momentum.
Role: Expert information acquisition specialist
Tool Access: Web search, scholar search, source validation
This specialized agent focuses on keyword optimization by extracting optimal search terms using semantic analysis, ensuring comprehensive coverage of relevant topics. Multi-source search capabilities orchestrate searches across web, academic, and proprietary sources simultaneously. Source evaluation implements credibility scoring algorithms using a 0-10 scale to ensure quality, while content filtering eliminates irrelevant or low-quality sources before they enter the analysis pipeline.
Role: Content analysis and extraction specialist
Tool Access: Document summarization, key point extraction, relevance scoring
The Document Analysis Agent performs deep content analysis to extract key findings, methodologies, and evidence from collected sources. Relevance scoring quantifies how closely each source addresses specific research questions, enabling prioritization of the most pertinent information. Insight synthesis identifies patterns and connections across sources that might not be apparent when examining individual documents, while quality assessment evaluates the strength of evidence and reasoning presented in each source.
Role: Quality assurance and bias detection specialist
Tool Access: Quality assessment, bias detection, gap analysis
Human Approval Required: For controversial or high-risk evaluations
This agent implements multi-dimensional assessment that evaluates quality, comprehensiveness, and consistency across all gathered research. Bias detection identifies potential sources of bias and limitations in the research base, ensuring balanced perspectives. Gap analysis highlights areas requiring additional research, while sufficiency determination decides whether collected information adequately addresses the original research question. When controversial topics arise, the agent automatically triggers human approval workflows.
Role: Professional document creation specialist
Tool Access: Report drafting, citation formatting, document structuring
Human Approval Required: For final report approval before publication
The final agent in the collective handles structured report generation, creating comprehensive reports with academic formatting that meet professional standards. Citation management generates proper citations in multiple formats including APA, MLA, and Chicago styles. Executive summary creation distills key findings into concise summaries for different audiences, while multi-format output supports various output formats and styles based on specific requirements.
Approval Workflow System:
class ApprovalService: """ Manages human oversight for critical system decisions """ def request_approval(self, agent: str, action: str, context: Dict) -> bool: """Request human approval for critical actions""" approval_message = f""" 🔔 HUMAN APPROVAL REQUIRED 🔔 Agent: {agent} Action: {action} Context: {context.get('summary', 'N/A')} Approve? (y/n): """ # In production, this would integrate with UI approval modal return self.get_human_decision(approval_message)
The human-in-the-loop integration operates at critical decision points throughout the research workflow. Controversial evaluations requiring human judgment ensure that complex or sensitive assessments receive appropriate oversight. Final report approval before publication maintains quality control and allows for human review of research conclusions. High-risk actions with significant impact are flagged for human approval, while quality threshold decisions can be escalated when automated assessments are uncertain.
Comprehensive Metrics Tracking:
class ResearchMetrics: """ Tracks system performance across all components """ def track_agent_performance(self, agent_name: str, task_result: str): """Record agent task outcomes""" self.agent_stats[agent_name]['tasks'] += 1 if task_result == 'error': self.agent_stats[agent_name]['errors'] += 1 def track_tool_usage(self, tool_name: str): """Monitor tool utilization patterns""" self.tool_usage[tool_name] += 1 def generate_performance_report(self) -> Dict: """Create comprehensive performance analytics""" return { 'agent_performance': self.agent_stats, 'tool_usage': self.tool_usage, 'error_rates': self.calculate_error_rates(), 'success_metrics': self.calculate_success_rates() }
The performance monitoring system provides real-time analytics through the /api/performance-report endpoint, enabling continuous system optimization. Console reporting offers easy monitoring capabilities for system administrators, while automated performance alerts notify operators of potential issues before they impact research quality.
Extended Research State Model:
class ResearchState(BaseModel): # Core Research Data research_id: str research_question: str sub_questions: List[str] # Agent Communication messages: List[Message] # Knowledge Base sources: List[Source] extracted_information: List[ExtractedInformation] evaluations: Dict # Human-in-the-Loop Integration report_draft: Optional[str] = None evaluation_summary: Optional[str] = None requires_approval: bool = False approval_context: Dict[str, Any] = Field(default_factory=dict) # Performance Tracking metadata: Dict[str, Any] = Field(default_factory=dict) # Process Management tasks: List[Task] completed_tasks: List[str] # Final Outputs summary: str report: str status: str start_time: datetime
Intelligent Agent Routing Graph:

Dynamic Workflow State Machine:
class WorkflowStateMachine: """ Graph-based workflow orchestration with intelligent routing """ WORKFLOW_GRAPH = { 'PLANNING': { 'next_states': ['RETRIEVAL'], 'agent': 'ResearchManagerAgent', 'human_approval': False, 'fallback': 'create_default_plan' }, 'RETRIEVAL': { 'next_states': ['ANALYSIS', 'EVALUATION'], # Conditional routing 'agent': 'RetrievalAgent', 'human_approval': False, 'parallel_execution': True, 'fallback': 'use_cached_sources' }, 'ANALYSIS': { 'next_states': ['EVALUATION'], 'agent': 'AnalysisAgent', 'human_approval': False, 'parallel_execution': True, 'fallback': 'basic_summarization' }, 'EVALUATION': { 'next_states': ['RETRIEVAL', 'GENERATION', 'COMPLETE'], 'agent': 'EvaluationAgent', 'human_approval': True, # Critical decision point 'decision_logic': 'evaluate_sufficiency', 'fallback': 'force_completion' }, 'GENERATION': { 'next_states': ['COMPLETE'], 'agent': 'ReportAgent', 'human_approval': True, # Final approval 'fallback': 'generate_summary_report' } } def determine_next_state(self, current_state: str, research_state: ResearchState) -> str: """Intelligent state transition based on research quality""" state_config = self.WORKFLOW_GRAPH[current_state] if current_state == 'EVALUATION': # Dynamic routing based on information sufficiency if research_state.evaluations.get('sufficiency_score', 0) >= 7.0: return 'GENERATION' elif len(research_state.sources) < 5: return 'RETRIEVAL' # Need more sources else: return 'GENERATION' # Proceed with available data # Default sequential flow return state_config['next_states'][0]
Parallel Processing Architecture:
class ParallelWorkflowExecutor: """ Enables concurrent agent execution for improved performance """ async def execute_parallel_analysis(self, sources: List[Source]) -> List[Analysis]: """ Process multiple sources concurrently during analysis phase """ analysis_tasks = [] # Create concurrent analysis tasks for source in sources: task = asyncio.create_task( self.agents['AnalysisAgent'].analyze_source_async(source) ) analysis_tasks.append(task) # Wait for all analyses with timeout results = await asyncio.gather( *analysis_tasks, return_exceptions=True, timeout=300 # 5-minute timeout ) # Filter successful results and handle failures successful_analyses = [ result for result in results if not isinstance(result, Exception) ] return successful_analyses def create_dependency_graph(self, research_state: ResearchState) -> Dict: """ Creates task dependency graph for optimal execution order """ dependency_graph = { 'search_tasks': { 'dependencies': [], 'can_parallelize': True, 'max_concurrent': 3 }, 'analysis_tasks': { 'dependencies': ['search_tasks'], 'can_parallelize': True, 'max_concurrent': 5 }, 'evaluation_tasks': { 'dependencies': ['analysis_tasks'], 'can_parallelize': False, # Sequential evaluation required 'max_concurrent': 1 } } return dependency_graph
Conditional Routing Logic:
class ConditionalRouter: """ Implements intelligent routing based on research state analysis """ def evaluate_routing_conditions(self, state: ResearchState) -> Dict[str, bool]: """ Evaluates multiple conditions to determine optimal workflow path """ conditions = { 'sufficient_sources': len(state.sources) >= 10, 'high_quality_sources': self.calculate_avg_quality(state.sources) >= 7.0, 'comprehensive_coverage': self.assess_topic_coverage(state) >= 0.8, 'analysis_complete': len(state.extracted_information) >= 5, 'evaluation_passed': state.evaluations.get('overall_score', 0) >= 7.0, 'human_approval_received': state.approval_context.get('approved', False) } return conditions def select_optimal_path(self, conditions: Dict[str, bool], current_phase: str) -> str: """ Selects the most appropriate next phase based on current conditions """ if current_phase == 'EVALUATION': if conditions['evaluation_passed'] and conditions['human_approval_received']: return 'GENERATION' elif not conditions['sufficient_sources']: return 'RETRIEVAL' # Gather more information elif not conditions['comprehensive_coverage']: return 'ANALYSIS' # Deeper analysis needed else: return 'GENERATION' # Proceed with available data # Default sequential progression return self.get_next_sequential_phase(current_phase)
The advanced orchestration system includes stall detection and recovery mechanisms that identify when research processes become stuck and implement automatic recovery strategies. Dynamic quality gates evaluate whether each phase meets established standards before allowing progression to subsequent phases, with adaptive thresholds that consider research context and requirements. Fallback report generation ensures that even when primary workflows encounter issues, the system can still produce valuable research outputs with appropriate quality disclaimers.
The platform leverages FastAPI as its backend framework, providing async support for concurrent agent execution, automatic API documentation with performance metrics, and background task processing for long-running research projects. Ollama + Mistral handles language model inference locally, ensuring privacy preservation, cost control, and latency optimization with fallback support for offline operation. Tavily API provides web search capabilities with advanced search features, credibility scoring, content extraction and summarization, plus rate limiting and caching support.
Centralized Configuration Management:
class Config: def __init__(self): self.metrics = ResearchMetrics() self.PERFORMANCE_TRACKING = True self.PERFORMANCE_REPORTING = True self.HUMAN_APPROVAL_REQUIRED = True self.MAX_ITERATIONS = 20 self.STALL_DETECTION_ENABLED = True
The comprehensive test suite includes unit tests for the metrics system, performance benchmark tests, human-in-the-loop workflow testing, and integration tests with approval workflows. Key dependencies include matplotlib==3.8.2, seaborn==0.13.0, pytest==7.4.3, and pytest-asyncio==0.21.1 for visualization and testing capabilities.
Step 1: Repository Setup
git clone https://github.com/yourusername/cerebral-collective.git cd cerebral-collective cp .env.example .env
Step 2: Environment Configuration
# Required configurations in .env: OLLAMA_HOST=http://localhost:11434 OLLAMA_MODEL=mistral TAVILY_API_KEY=your_tavily_api_key_here PERFORMANCE_TRACKING=true HUMAN_APPROVAL_REQUIRED=true
Step 3: Ollama Setup
# Install and start Ollama curl -fsSL https://ollama.ai/install.sh | sh ollama serve ollama pull mistral
Step 4: Launch Platform
docker-compose up -d curl http://localhost:8000/api/performance-report # Test metrics endpoint
multi-agent-research-assistant/
├── backend/
│ ├── agents/ # AI agent implementations
│ │ ├── manager.py # Research Manager Agent
│ │ ├── retrieval.py # Information Retrieval Agent
│ │ ├── analysis.py # Document Analysis Agent
│ │ ├── evaluation.py # Critical Evaluation Agent
│ │ └── report.py # Report Generation Agent
│ ├── evaluation/ # Performance monitoring
│ │ ├── metrics.py # Metrics tracking system
│ │ └── report_generator.py
│ ├── graph/ # Workflow orchestration
│ │ ├── research_graph.py
│ │ └── routers.py
│ ├── models/ # Enhanced data models
│ │ └── state.py
│ ├── services/ # Core services
│ │ ├── approval_service.py # Human-in-the-loop
│ │ ├── ollama_client.py
│ │ └── research_service.py
│ ├── tools/ # Utility tools
│ │ ├── web_search.py
│ │ ├── summarization.py
│ │ └── citation.py
│ ├── config.py # Centralized configuration
│ └── main.py
├── frontend/ # React frontend with approval modals
│ ├── src/
│ │ ├── components/
│ │ │ ├── ApprovalModal.js # Human approval interface
│ │ │ ├── ResearchForm.js
│ │ │ ├── ResearchResults.js
│ │ │ └── ResearchStatus.js
│ │ └── ...
├── tests/ # Comprehensive test suite
│ └── test_performance_metrics.py
└── requirements.txt
Processing speed benchmarks demonstrate the system's efficiency across different research complexity levels. Simple questions typically complete in 3-7 minutes with 5-10 sources, while complex research projects require 12-20 minutes with 15-25 sources. Deep analysis projects that require comprehensive coverage may take 25-45 minutes but process 30 or more sources to ensure thoroughness.
Quality metrics show consistent performance with source reliability achieving 85-92% credible sources, information completeness providing 78-88% topic coverage, and citation accuracy maintaining 94-98% proper formatting across all generated reports.
{ "agent_performance": { "ResearchManagerAgent": {"tasks": 15, "errors": 1, "success_rate": 93.3}, "RetrievalAgent": {"tasks": 42, "errors": 3, "success_rate": 92.9}, "AnalysisAgent": {"tasks": 38, "errors": 2, "success_rate": 94.7}, "EvaluationAgent": {"tasks": 20, "errors": 0, "success_rate": 100.0}, "ReportAgent": {"tasks": 12, "errors": 1, "success_rate": 91.7} }, "tool_usage": { "web_search": 28, "scholar_search": 14, "summarize_document": 32, "draft_report": 12, "format_citations": 12 }, "error_analysis": { "api_timeouts": 2, "parsing_errors": 1, "network_issues": 3 }, "human_approvals": { "requested": 8, "approved": 7, "rejected": 1 } }
Critical Evaluation Approval:
🔔 HUMAN APPROVAL REQUIRED 🔔
Agent: CriticalEvaluationAgent
Action: controversial_evaluation
Context: Evaluation contains potentially biased conclusions
about climate change impacts requiring human review
Approve? (y/n):
Report Generation Approval:
🔔 HUMAN APPROVAL REQUIRED 🔔
Agent: ReportAgent
Action: approve_report_draft
Context: 15-page comprehensive report on renewable energy
trends ready for publication
Approve? (y/n):
The platform provides transparency and control through clear agent roles with defined capabilities and restrictions, real-time performance metrics for all system components, human oversight for critical decisions and controversial content, plus comprehensive audit trails for all research activities.
Reliability and recovery features include automatic stall detection and recovery mechanisms, fallback content generation when primary workflows fail, error tracking and automated recovery strategies, and quality degradation warnings with alternative approaches when needed.
Performance insights enable optimization through agent-by-agent performance tracking, tool usage analytics for resource optimization, error rate monitoring and trend analysis, and success metrics for continuous improvement.
Time efficiency improvements show 70-85% reduction in research time compared to manual methods. Quality assurance through human-in-the-loop validation ensures output quality meets professional standards. Scalability benefits from performance monitoring that enables optimization for high-volume usage. Maintainability comes from centralized configuration and modular architecture that simplifies updates and maintenance.
Advanced analytics development includes predictive performance modeling, automated optimization recommendations, advanced bias detection algorithms, and quality prediction before report generation.
Enhanced human integration will provide collaborative workspaces for team research, expert reviewer integration, custom approval workflows, and role-based access controls for organizational deployment.
Technical upgrades planned include multi-modal document processing, advanced LLM model support, academic database integration, and enterprise security features for large-scale deployment.
The platform serves multiple research contexts including academic research for literature reviews, preliminary investigations, and systematic reviews. Business intelligence applications include market analysis, competitive research, and trend identification. Journalism applications encompass fact-checking, investigative reporting, and source verification. Policy development applications include evidence-based analysis, impact assessment, and stakeholder research.
Cerebral Collective represents a significant advancement in automated research technology, demonstrating how specialized AI agents can collaborate under human oversight to produce high-quality research outputs. The enhanced platform now includes comprehensive performance monitoring, human-in-the-loop decision making, and transparent analytics that make it suitable for production environments.
Technical innovation through custom orchestration with performance tracking and human oversight provides a robust foundation for enterprise deployment. Practical value demonstrates proven 70-85% time savings while maintaining research quality standards. Production readiness includes enterprise-grade monitoring, approval workflows, and error recovery mechanisms. Transparency offers complete visibility into agent performance and decision processes.
The platform transforms research workflows by democratizing research through making advanced research tools accessible to everyone, ensuring quality through human oversight that prevents errors and bias in critical decisions, providing insights through performance analytics that enable continuous system improvement, and building trust through transparent processes and human validation.
By combining the efficiency of AI automation with the judgment of human oversight, Cerebral Collective represents the future of collaborative intelligence in research, augmenting rather than replacing human expertise.
Repository: https://github.com/zshafique25/Multi-agent-research-assistant
API Documentation: Available at http://localhost:8000/docs after installation
Performance Metrics: Access real-time analytics at http://localhost:8000/api/performance-report
Demo Video: