Personal Agentic search assistant based on GPT-4o and DeepSeek-R1. This project aims to provide a powerful and flexible search assistant that leverages advanced AI models to enhance search capabilities.
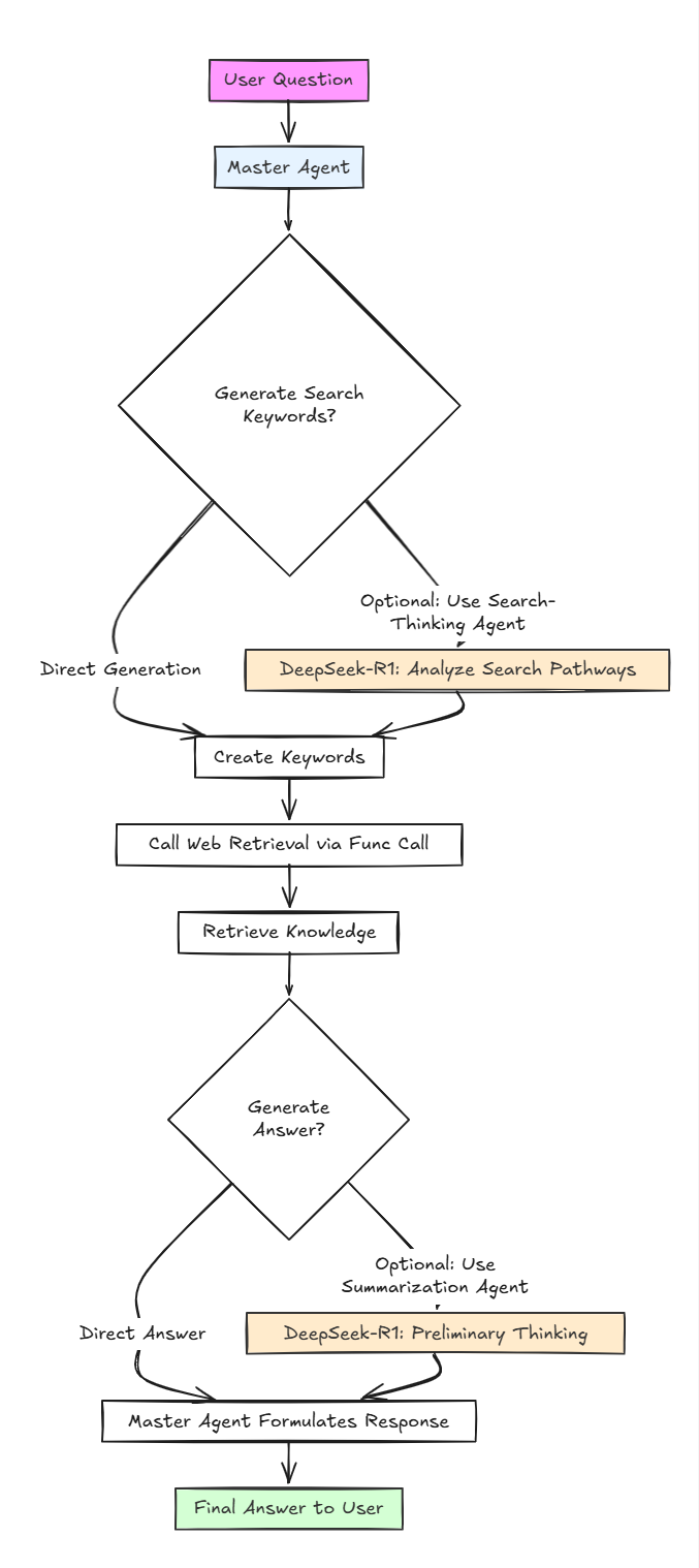
Before answering user questions, conduct brief thinking to generate necessary search keywords (optionally introduce an additional search-thinking Agent, e.g. DeepSeek-R1, to deeply analyze potential search pathways and keywords before extraction); then utilize Web retrieval tools through Func Call to acquire knowledge; finally, answer user questions based on retrieved knowledge (optionally introduce an additional summarization Agent, e.g. DeepSeek-R1, to perform preliminary thinking and response generation before the Master Agent's final answer); 【Lightweight Version of AI Search】

Personal-AI-Search/
├── README.md
├── LICENSE
├── requirements.txt
├── app/
│ ├── api/
│ │ ├── app.py
│ │ ├── api.py
│ │ └── main.py
├── config/
│ ├── __init__.py
│ ├── prompts.py
│ └── setting.py
├── core/
│ ├── agents/
│ │ ├── __init__.py
│ │ └── base.py
│ ├── llm/
│ │ ├── __init__.py
│ │ └── llm.py
│ └── tools/
│ ├── __init__.py
│ └── web_search.py
├── utils/
│ ├── log_utils.py
│ └── utils.py
└── .gitignore
git clone https://github.com/your-repo/Personal-AI-Search.git cd Personal-AI-Search
pip install -r requirements.txt
config/setting.py file to configure application settings.chainlit run app/api/app.py -w --port 5000
http://localhost:5000.