The Face Recognition Based Attendance System is an innovative solution aimed at automating attendance management processes. This system utilizes advanced facial recognition technology powered by deep learning algorithms to accurately identify individuals based on their unique facial features. By integrating this system with existing attendance management systems, it offers a seamless and efficient solution for recording attendance in various environments such as educational institutions and workplaces. This system eliminates the need for manual attendance marking, reducing errors and saving valuable time. Initial testing demonstrates high recognition accuracy and scalability, making it suitable for handling large-scale attendance records. The Face Recognition Based Attendance System presents a promising approach to streamline attendance management, improving accuracy and efficiency.
Keywords: Face Recognition, Attendance System, Automation, Facial Features, Deep Learning Algorithms, Attendance Management, Educational Institutions, Workplaces, Manual Attendance Marking, Error Reduction, Time-saving, Recognition Accuracy, Scalability, Large-scale Attendance Records, Streamline Attendance Management, Efficiency Improvement.
Attendance management is a crucial aspect of any organization, be it educational institutions, workplaces, or government agencies. Traditional methods of attendance tracking, such as manual sign-in sheets or card-based systems, have limitations in terms of accuracy, efficiency, and security. With the advancements in facial recognition technology and the increasing need for automation, a Face Recognition Based Attendance System emerges as a promising solution.
Face recognition technology utilizes deep learning algorithms to analyze and identify unique facial features of individuals. By capturing and processing facial images, this technology can accurately match and verify identities in real-time. Integrating this technology into attendance management systems offers numerous advantages over traditional methods.
The Face Recognition Based Attendance System eliminates the need for manual attendance marking, reducing human errors and saving valuable time. It provides a contactless and nonintrusive method for recording attendance, enhancing convenience and hygiene. Moreover, it significantly reduces the possibility of proxy attendance, as the system can distinguish between individuals based on their unique facial characteristics.
In educational institutions, the Face Recognition Based Attendance System ensures accurate tracking of student attendance, enabling efficient monitoring of class participation and compliance with attendance policies. In workplaces, it streamlines employee attendance management, simplifying payroll processing and facilitating resource allocation. Government agencies can benefit from this system by enhancing security measures and improving attendance tracking in various public services.
The Face Recognition Based Attendance System holds great potential for scalability and adaptability. It can handle large volumes of data, making it suitable for organizations of all sizes. Additionally, it can be integrated with existing attendance management systems, minimizing the need for extensive infrastructure changes.
However, the development and implementation of a Face Recognition Based Attendance System require addressing challenges such as ensuring data privacy and security, handling variations in facial appearances due to environmental factors, and accommodating diverse populations.
In conclusion, the Face Recognition Based Attendance System presents an innovative solution to overcome the limitations of traditional attendance management methods. By leveraging facial recognition technology, it offers improved accuracy, efficiency, and security in tracking attendance. The adoption of this system can enhance organizational productivity, optimize resource allocation, and contribute to a more streamlined and reliable attendance management process.
The problem addressed in this study is the inefficiency and errors associated with traditional attendance management systems. The objective is to develop an attendance management system using face recognition technology to automate the process, improve accuracy, and save time. The system aims to accurately identify individuals based on their unique facial features, integrate seamlessly with existing attendance management systems, and handle large-scale attendance records in educational institutions and workplaces. The goal is to streamline attendance management, enhance efficiency, and provide a reliable and secure solution for recording attendance.
Improve Accuracy: The primary objective of the Face Recognition Based Attendance System is to enhance the accuracy of attendance tracking. By using advanced facial recognition technology, the system aims to eliminate manual errors and ensure reliable identification of individuals, reducing instances of misrecorded or fraudulent attendance.
Increase Efficiency: The system aims to streamline the attendance management process and increase efficiency. By automating the attendance recording process, it eliminates the need for manual sign-in sheets or card-based systems, saving time and reducing administrative burden. This allows organizations to allocate resources more effectively and focus on other important tasks.
3.Eliminate Proxy Attendance: One of the key objectives of the system is to deter proxy attendance. By accurately identifying individuals based on their unique facial features, the system minimizes the possibility of unauthorized individuals marking attendance on behalf of others, ensuring accountability and maintaining the integrity of attendance records.
4.Enhance Security: The Face Recognition Based Attendance System aims to enhance security measures. By using facial recognition technology, it provides a non-intrusive and contactless method of identification, reducing the risk of fraudulent activities or identity theft. It also helps in maintaining a secure environment by accurately tracking the presence of authorized individuals.

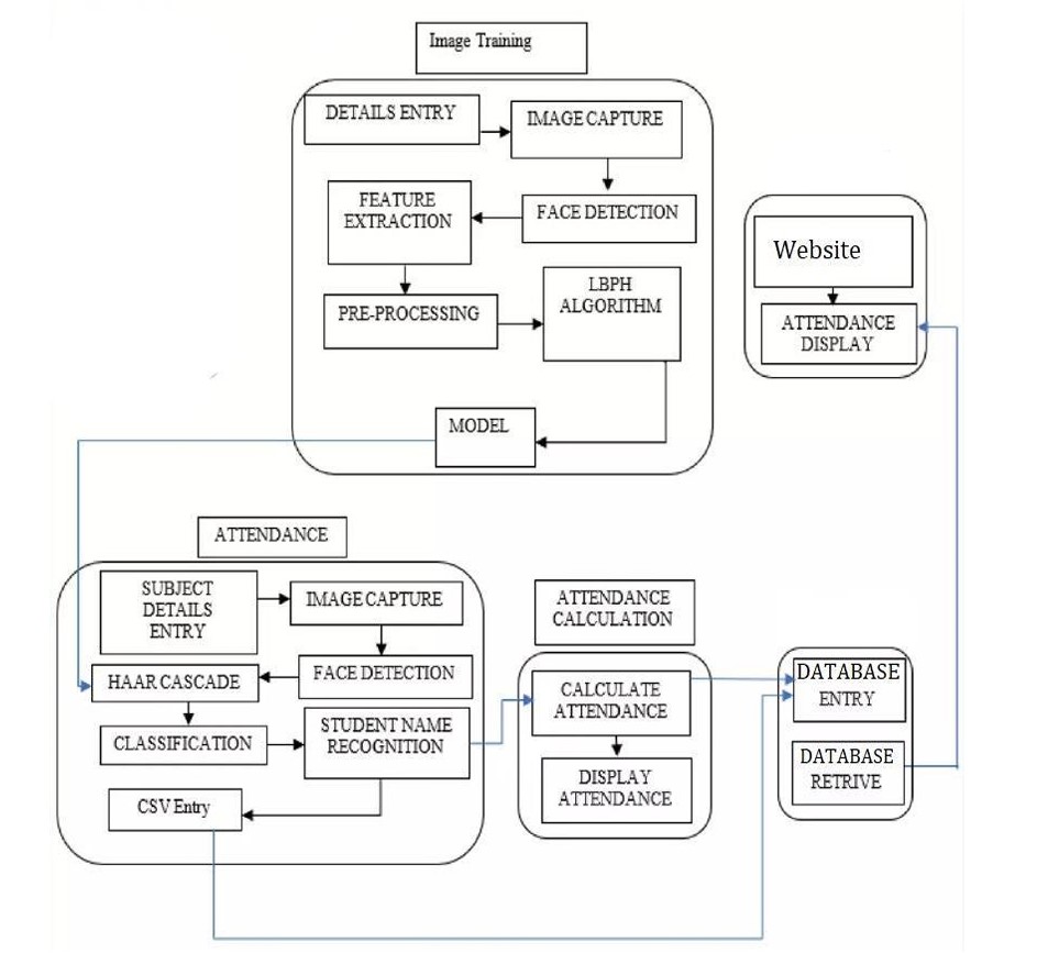
Data Collection and Preprocessing: The first step in developing the Face Recognition Based Attendance System involves collecting a comprehensive dataset of facial images from individuals who will be using the system. This dataset will be used for training the facial recognition model. The collected data will go through preprocessing steps, such as face detection, alignment, and normalization, to ensure consistency and improve the accuracy of recognition.
Deep Learning Model Development: A deep learning model, such as a convolutional neural network (CNN), will be developed to learn and extract discriminative facial features from the preprocessed images. The model will be trained using the collected dataset to accurately identify individuals based on their facial characteristics. Transfer learning techniques can also be employed to leverage pre-trained models and enhance the recognition performance.
System Architecture Design: The proposed Face Recognition Based Attendance System will require a well-designed system architecture. This includes selecting appropriate hardware components, such as cameras or webcam devices, to capture real-time facial images. The architecture will also involve the integration of the developed deep learning model for face recognition, as well as the implementation of a user-friendly interface for administrators and users to interact with the system.
System Development and Integration: Based on the system architecture design, the Face Recognition Based Attendance System will be developed, integrating the facial recognition model with the hardware components and user interface. The system will be implemented using programming languages, frameworks, and libraries suitable for deep learning and system development, such as Python and popular deep learning frameworks like TensorFlow or PyTorch.
Testing and Evaluation: Extensive testing and evaluation will be conducted to assess the performance and reliability of the Face Recognition Based Attendance System. This includes evaluating the accuracy of face recognition, robustness to environmental factors (lighting conditions, pose variations, etc.), and system response time. Testing will be done using real-world scenarios and diverse datasets to ensure the system's effectiveness in different operational conditions.
Integration with Existing Attendance Management Systems: To ensure seamless integration, the Face Recognition Based Attendance System will be designed to interface with existing attendance management systems commonly used in organizations. This integration will allow automatic attendance recording and
synchronization of attendance data with the organization's database or software applications.
Deployment and User Training: After successful development and testing, the Face Recognition Based Attendance System will be deployed in the target organization. Proper user training and support materials will be provided to administrators and end-users to ensure they can effectively use and manage the system. User feedback will be collected to further enhance the system's usability and address any potential issues.







The Face Recognition Based Attendance System presents a promising solution for automating attendance management processes in various organizations. By leveraging advanced facial recognition technology, the system improves accuracy, efficiency, and security compared to traditional attendance tracking methods. The system eliminates the need for manual attendance marking, reducing errors and saving valuable time. It deters proxy attendance by accurately identifying individuals based on their unique facial features, ensuring accountability and maintaining the integrity of attendance records. Moreover, the Face recognition Based Attendance System offers a contactless and non intrusive method for recording attendance, promoting convenience and hygiene. It generates valuable attendance data for analysis and reporting, enabling organizations to make informed decisions based on attendance patterns. However, the implementation of the system requires addressing challenges such as data privacy, system scalability, and adaptability to diverse populations. Privacy and security measures should be implemented to protect individuals' sensitive facial data and ensure compliance with privacy regulations. By achieving the objectives of accuracy, efficiency, security, and user-friendliness, the Face Recognition Based Attendance System has the potential to revolutionize attendance management, streamline administrative processes, and contribute to the overall productivity and success of organizations.
Margaret Rouse. (2012). What is facial recognition? - Definition from WhatIs.com. [online]
Available at: http://whatis.techtarget.com/definition/facial-recognition
Arun Katara, Mr. Sudesh V. Kolhe, Mr. Amar P. Zilpe, Mr. Nikhil D. Bhele, Mr. Chetan J. Bele. (2017). “Attendance System Using Face Recognition and Class Monitoring System”, International Journal on Recent and Innovation Trends in Computing and Communication,
Wei-Lun Chao. (2007). Face Recognition, GICE, National Taiwan University. Akshara Jadhav. (2017). Automated Attendance System Using Face Recognition. International Research Journal of Engineering and Technology.
deAgonia, M. (2017). Apple's Face ID [The iPhone X's facial recognition tech explained].
[online] Computerworld. Available at: https://www.computerworld.com/article/3235140/appleios/apples-face-id-the-iphone-xs-facial-recognition-techexplained.html
S.Aanjanadevi, Dr.V.Palanisamy,R.Anandha Jothi. (2017). A Study on Secure Online Voting System using Biometrics Face Detection Technology. and Recognition Algorithms. International Journal for Modern Trends in Science
Ashley DuVal. (2012). Face Recognition Software History of Forensic Psychology.
[online] Available at: http://forensicpsych.umwblogs.org/research/criminaljustice/face-recognition-software/
FACE RECOGNITION BASED ON ATENDANCE SYSTEM (2002) Shweta Shivaji Magar, Komal Suresh Yadav, Sangita Jadhav International Research Journal of Modernization in Engineering Technology and Science
Robert Silk. (2017). Biometrics: Facial recognition tech coming to an airport near you: Travel Weekly. [online] Available at: http://www.travelweekly.com/Travel-News/AirlineNews/Biometrics-Facial-recognition-tech-comingairport-near-you.